KAHULUGAN AT KATUTURAN NG PAGSULAT Kahulugan ng Pagsulat Ang pagsulat ay pagsasalin sa papel o sa anumang kasangkapang ng mga nabuong salita ng isang tao o mga tao sa layuning maipahayag ang kaniyang sarili. Antas ng wika pormal o di pormal pagkakaiba sa layunin ng mga awtor paraan ng pananaliksik sa akademikong artikulo na inyong dala.
Week 1 Banghay Aralin Filipino Akademik
Published with reusable license by Ivan Ileto.
Di akademikong pagsulat kahulugan. Kahulugan at Kalikasan ng Akademikong Pagsulat. Kung ikaw ay maynakikitang problema sa iyong lipunan at gusto mo itong. Bukod rito nangangailangan rin ng mataas na antas ng kaalaman para makasulat nito.
Ang pag-iisip at pagsusulat ay kakambal ng utak gayundin naman ang kalidad ng pagsulat ay hindi matatamo kung walang kalidad ng pag-iisip. PAMANTAYAN SA PAGSULAT POKUS AT DETALYE - 8 ORGANISASYON - 3 TINIG NG MANUNULAT 2 PAGPILI NG MGA ANGKOP NA SALITA 1 ESTRUKTURA GRAMATIKA BANTAS PAGBABAYBAY 1 KABUUAN 15 PUNTOS. Salamat sa inyong maiiging pagbabasa.
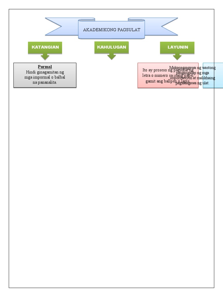
Ang pagsulat ay kabuuan ng pangangailangan at kaligayahan. AKADEMIKONG PAGSULAT Kahulugan at Kalikasan Katangian - Layunin - Tungkulin o Gamit - Mga Anyo. 8293 na pumuprotekta sa mga.
Pagsulat Sa simpleng pagpapakahulugan ang pagsulat ay ang paghahatid ng mensahe ng awtor opinyon man o mga kaalaman sa mga mambabaa sa tulong ng mga titik o simbolo at kalakip nito ang pagiging epektibo niya sa paghatid ng mensahe. One can reduce a fraction or ratio in lowest terms by dividing the numerator and denominator by the greatest common factor of the two. SULATING AKADEMIKO HALIMBAWA Ang akademikong pagsusulat o sulating akademiko ay naglalayong mapataas ang kaalaman ng mga mambabasa.
DESKRIPSYON NG KURSO Pagsulat ng ibat ibang anyo ng sulating lilinang sa mga kakayahang magpahayag tungo sa mabisa mapanuri at masinop na pagsusulat sa piniling larangan. Ang PAGBASA ay ang pagkilala at pagkuha ng mga ideya at kaisipan sa mga sagisag na nakalimbag upang mabigkas nang pasalita. Isang paraan ng pagpapahayag ng mag saloobin damdamin at kaalaman ang pagsulat katulad ng pagsasalita.
6048 is equivalent to 2016 because 2016 is the reduced form of the ratiofraction. Rebyu ng Mag-aaral 14. Ito rin ay balitang tulad ng paglunsad ng mga programa o pagpapasa ng.
Ito ay katangian ng akademikong pagsulat kung saan dapat ka magpakatotoo. Kadalasan ang mga sulating katulad nito ay ginagamit sa mundo ng akademya at siyensya. Ang bawat disiplinang pang-akademiya ay may kanya-kanyang.
Akademikong Pagsulat Ito ay nangangailangan ng mas mataas na antas ng kasanayan. Alamin kung may natatanging. Ang sintesis synthesis ay nagmula sa salitang Griyego na syntithenai na ang ibig sabihin sa Ingles ay put together o combine Harper 2016.
Sa apat na makrong kasanayang pangwika pakikinig pagsasalita pagbasa at. Kahulugan at Katangian ng Akademikong Pagsulat Quipper. KATANGIANG DAPAT TAGLAYIN NG AKADEMIKONG PAGSULAT SAN MIGUELROSALESTAJONERA MAY PANININDIGAN OBHETIBO Mahalagang maging ma-effort at matiyaga dahil pinaninindigan mo ang mga kalokohang sinabi mo sa kanya.
Binibigyang-diin dito ang impormasyong gustong ibigay at ang argumento sa mga ideya na sumusuporta sa paksa Alejo et al 2005. Kailangan nating bigyang halaga ang akademikong sulatin para matutunan natin ang wastong pagsulat ng mga ito. Learn vocabulary terms and more with flashcards games and other study tools.
Akademikong Pagsulat Aralin 1. KATANGIAN NG AKADEMIKONG PAGSULAT Ayon sa ang katangian ng akademikong pagsulat ay ang mga sumusunod. Ayon kay Sauco et al 1998 ito ay ang paglilipat ng mga nabuong salita sa mga bagay o kasangkapan tulad ng papel.
Pagkakapareho ng akademiko at di akademikong sulatin. Ang layunin ng akademikong pagsulat ay pataasin ang antas ng kaalaman ng mga mag-aaral sa pagbasa at pagsulat sa ibat ibang disiplina o larang. Sa pagsulat ng ganitong uri ng sulatin ang ibat ibang etika ay nararapat na pahalagahan tulad ng copyright na kung saan ang may akda ng isang sipi ay nararapat na mabigyan ng halaga alinsunod na rin sa Batas Republika Blg.
KAHULUGAN KALIKASAN AT KATANGIAN NG PAGSULAT NG SULATING AKADEMIKO Ang sulating akademiko ay tumutukoy sa mga sulating isinulat para sa larangang akademiko. Kailangan gumamit ng wikang walang pagkiling seryoso at di-emosyonal nang maging makatwiran ang pagsasalungat ng mga pananaw. How is this math.
Ang Kahalagahan ng Pagsusulat at Ang Akademikong Pagsulat Unang Edisyon 2020. Kahulugan ng sintesis sa akademikong sulatin 1 See answer ivyricaforte ivyricaforte Answer. Matalakay ang batayang kaalaman sa pagsulat1 Malaman ang kahulugan at kalikasan ng akademikong pagsulat2 Matutunan ang katangian ng tekstong ekspositori mga bahagi at nilalaman nito3 Matalakay ang hulwaran ng tekstong ekspositori4 Kuwarter 1 -Modyul 1.
Ang akademikong sulatin ay ang klase ng sulatin na nagbibigay ng impormasyong mahahalaga. Paggawa ng Mini-corner ng mga Kursong Pagpipilian sa KolehiyoAkademiko ito ay tumutukoy sa edukasyon iskolarasyip institusyon o pag aaral na nag bibigay tuon sa pagbasa pagsulat at pag aaral kaiba sa praktikal o teknikal na gawain habang ang Di-Akademiko ay yaong may kaugnayan sa pang araw araw na pamumuhay ng tao sa kanyang komunidad. Kahulugan ng Akademikong Pagsulat.
Start studying Yunit 1. Kahulugan ng pagsulat ayon sa ibat-ibang tao. Kadalasan ang isang akademikong sulatin ay may introduksyon gitna na naglalaman ng paliwanag at wakas na naglalaman ng resolusyon konklusyon at rekomendasyon.
Kahulugan ng pagsulat ayon sa ibat-ibang tao. Iba pang kahulugan ng pagsulat ayon sa mga dalubhasa. Kahulugan ng Akademikong Pagsulat.
KAHULUGAN NG PAGSULAT 51.
Pagsulat I Akademiko I Di Akademiko I Filipino Sa Piling Larang Youtube
Ho Pagsulat Akademikong Sulatin
Akademiko At Di Akademikong Sulatin Filipino Sa Piling Larang Akademik Youtube
35 Terbaik Untuk Tesis Halimbawa Ng Abstrak Rabbit Smk
Grade 12 Filipino Sa Piling Larang Lakbay Sanaysay Contoh Kumpulan
Teknikal Bokasyonal Na Sulatin
383482735 Akademikong Pagsulat Pptx Pdf Pagsulat Sa Filipino Sa Piling Larangan Akademik Introduksiyon Sa Akademikong Pagsulat Layuning Pampagkatuto 1 Course Hero
Akademiko At Di Akademikong Gawain By Maricel Gayondato
2 Ang Kahulugan At Katuturan Ng Akademikong Pagsula
Modyul 1 Kahulugan At Kalikasan Ng Akademikong Pagsulat
Aralin 1 Akademiko At Di Akademiko Youtube
